
数创未来
环渤海地区是国内重要的高端装备研发、设计和制造基地
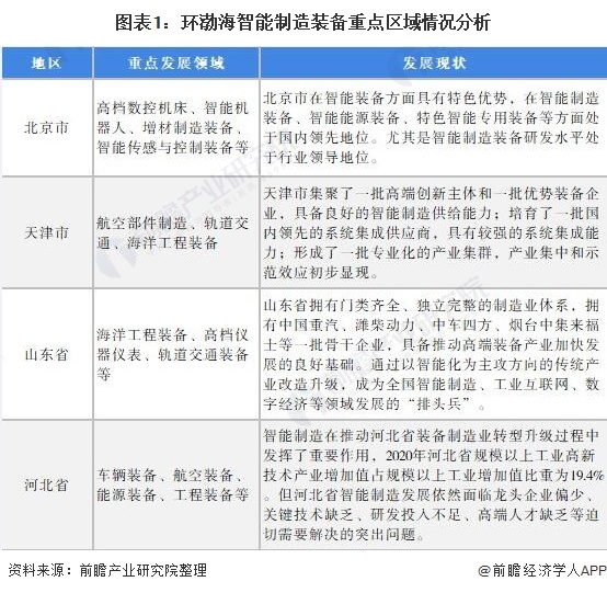
环渤海地区包括北京、天津、河北、辽宁和山东等省市,拥有得天独厚的地域优势、资源优势、经济优势,是国内重要的高端装备研发、设计和制造基地。其中,北京是全国航空、卫星、数控机床等行业的研发中心,辽宁、山东和河北依托其海洋优势,在原有装备工业基础上已逐步发展成为海洋工程装备、数控机床以及轨道交通装备的产业聚集区。
到2023年,北京市关键工序装备数控化率达到85%以上
北京市智能制造装备行业的资源优势集中体现为丰富的人力、科研和教育资源,清华、北大、北航、北理工等高校以及中科院、机械工业行业的各大研究院所等科研机构均会集于此,形成强大的科研体系。2016-2020年,北京市工业增加值呈上升趋势,由2016年的3636亿元增加至2020年的4217亿元。战略性新兴产业增加值增速呈波动上升趋势,2020年,战略性新兴产业增加值增速为9.2%,战略性新兴产业增加值占地区生产总值的比重为24.8%,比上年提高1个百分点。北京市的高端产业显现出发展韧性。
《
北京市机器人产业创新发展行动方案(2019-2022年)》指出到2022年,北京市机器人创新能力和产业实力明显增强,示范应用成效显著,在全国形成重要影响力。机器人产业配套体系逐步完善。
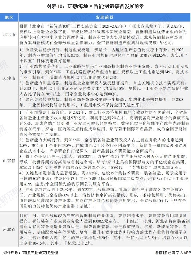
2021年3月15日,北京市经济和信息化局发布《北京市“新智造100”工程实施方案(2021-2025年)(征求意见稿)》,到2023年,打造10家产值过百亿元的世界级“智慧工厂”,支持建设100家“智能工厂/数字化车间”,推动1000家制造企业实施数字化、智能化转型升级,培育万亿级智能制造产业集群;培育10家年收入超20亿元的智能制造系统解决方案供应商,打造30家制造业单项冠军企业和一批重大标志性创新产品。重点行业的智能制造应用水平明显提升,关键工序装备数控化率达到85%以上,人均劳动生产率、资源利用率大幅提升,运营成本、研制周期、产品不良品率等显著降低。
根据北京市政策和规划,北京市智能制造行业重点发展如下:
2020年,天津市工业战略性新兴产业增加值占规上工业比重达到26.1%
2020年,天津市工业生产稳中向好,工业增加值达到4188.13亿元,比上年增长1.3%,规模以上工业增加值增长1.6%。规模以上工业中,分门类看,采矿业增加值增长2.8%,制造业增长1.5%,电力、热力、燃气及水生产和供应业下降1.0%。从重点行业看,汽车制造业增加值增长5.7%,黑色金属冶炼和压延加工业增长2.6%,医药制造业增长3.5%,电气机械和器材制造业增长22.9%,仪器仪表制造业增长16.7%,铁路、船舶、航空航天和其他运输设备制造业增长13.5%,石油和天然气开采业增长6.3%。

注:工业增加值绝对数按现价计算,增长速度按不变价格计算。
根据天津市发改委公布数据显示,2020年,天津市先进制造业突破发展。以信息技术应用创新产业产业为主攻方向,增强智能科技产业引领力,壮大生物医药、新能源、新材料等战略性新兴产业,提升高端装备、汽车、石油化工、航空航天等优势产业,现代产业体系基本形成。工业战略性新兴产业、高技术产业增加值占规上工业比重分别达到26.1%和15.4%,比上年提高5.3个和1.4个百分点。
2021年3月,天津市武清区大力引进先进的智能制造企业项目,有10个项目集中落户武清区并举行了签约仪式,包括:海纳精益科技、中探智能探测装备、椿华大数据、云创科技、西安缔造者机器人等,涵盖精密电子产品配套加工、定向测量、汽车零部件生产制造、微波技术应用开发、液压产品和液压技术服务、大数据等诸多细分领域,协议投资总额达1.42亿元,预计年纳税不低于5450万元。当前,天津市智能制造装备行业正在加快发展。

2020年,山东省高技术制造业增加值同比增长9.8%
2020年山东省工业发展稳中求进。全部工业增加值23111.0亿元,比上年增长3.6%。规模以上工业增加值增长5.0%,其中,装备制造业增长12.6%,高技术制造业增长9.8%。规模以上工业营业收入增长2.4%,利润总额增长19.6%;营业收入利润率为5.1%,比上年提高0.8个百分点。规模以上工业产品产销率为98.2%,提高1.3个百分点。

注:2018年数据为根据第四次全国经济普查资料修订后数据。
2020年,山东省新增高新技术企业3157家,总量达到1.46万家,增长27.5%。高新技术产业产值占规模以上工业产值比重为45.1%,比上年提高5.0个百分点。十强产业中,新一代信息技术制造业、新能源新材料、高端装备等增加值分别增长14.5%、19.6%和9.0%,依次高于规模以上工业9.5、14.6和4.0个百分点。高技术制造业增加值增长9.8%,高于规模以上工业4.8个百分点。光电子器件、服务器、半导体分立器件、碳纤维、工业机器人等高端智能产品产量分别增长24.8%、35.3%、15.5%、129.5%和24.9%。

2020年河北省高新技术产业增加值占规模以上工业增加值的比重为19.4%
近年来,河北省的转型升级步伐加快,新动能持续成长。2020年,河北省规模以上工业中,战略性新兴产业增加值比上年增长7.8%,快于规模以上工业3.1个百分点;高新技术产业增加值增长6.6%,占规模以上工业增加值的比重为19.4%。
河北省智能制造装备行业重点发展领域有车辆装备、航空装备、能源装备、工程装备、专用设备、船舶产业、基础工业产品等。根据河北省“十四五”规划,河北省将重点建设保定、沧州、张家口先进汽车产业基地、唐山轨道交通和机器人制造基地、保定智能网联汽车示范基地、邯郸高档数控机床和农机基地,打造具有国际影响力的装备制造产业链集群。

环渤海地区智能制造装备发展前景广阔
根据环渤海主要地区的规划政策,到2022年,山东省将成为全国智能制造装备重要生产基地;到2023年,天津市高技术制造业占规模以上工业比重达到25%;到2025年,北京市规模以上制造业企业智能化转型升级基本实现全覆盖;“十四五”期间,河北省将由装备制造大省向装备制造强省迈进。综合来看,环渤海地区均加快了产业升级的步伐,智能制造装备的应用将持续提升。

